728x90

Given the head of a linked list, rotate the list to the right by k places.
Example 1:

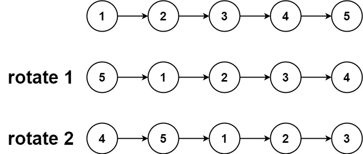
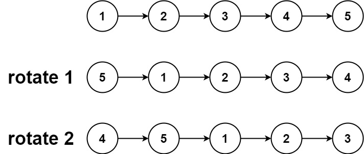
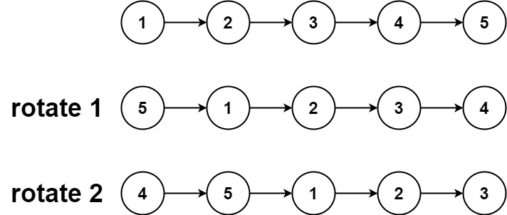
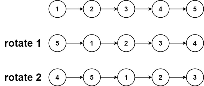
Input: head = [1,2,3,4,5], k = 2
Output: [4,5,1,2,3]
Example 2:

Input: head = [0,1,2], k = 4
Output: [2,0,1]
Constraints:
- The number of nodes in the list is in the range [0, 500].
- -100 <= Node.val <= 100
- 0 <= k <= 2 * 10^9
Code :
var rotateRight = function(head, k) {
// 예외 처리: 헤드가 없거나 회전할 횟수가 0인 경우
if (!head || k === 0) return head;
// 연결 리스트의 길이 계산
let length = 1;
let current = head;
while (current.next) {
current = current.next;
length++;
}
// 연결 리스트를 순환 리스트로 만듦
current.next = head;
// k 값이 length보다 큰 경우를 대비하여 나머지 연산
k = k % length;
// 오른쪽으로 회전하는 동안 현재 노드를 이동시킴
for (let i = 0; i < length - k; i++) {
current = current.next;
}
// 새로운 헤드 노드 설정 및 기존의 연결 리스트 끊어줌
let newHead = current.next;
current.next = null;
return newHead;
};
Solutions Code :
var rotateRight = function (head, k) {
// 예외 처리: 빈 연결 리스트인 경우 그대로 반환
if (!head) return head;
let count = 0,
ptr = head;
// Step 1: 연결 리스트의 노드 수를 세기
while (ptr) {
count++;
ptr = ptr.next;
}
// Step 2: 회전 횟수를 노드 수로 나눈 나머지로 갱신
k = k % count;
let prev = head;
ptr = head;
// Step 3: 한 포인터를 k 만큼 이동
while (k--) {
ptr = ptr.next;
}
// Step 4: 실제 회전을 수행하는 부분
while (ptr.next) {
prev = prev.next;
ptr = ptr.next;
}
// Step 5: 헤드와 마지막 노드를 수정하여 회전 결과 반환
ptr.next = head;
head = prev.next;
prev.next = null;
return head;
};
출처 : https://leetcode.com/problemset/all/
Problems - LeetCode
Boost your coding interview skills and confidence by practicing real interview questions with LeetCode. Our platform offers a range of essential problems for practice, as well as the latest questions being asked by top-tier companies.
leetcode.com
728x90
'LeetCode' 카테고리의 다른 글
| [LeetCode] 63. Unique Paths II (0) | 2024.01.12 |
|---|---|
| [LeetCode] 62. Unique Paths (0) | 2024.01.12 |
| [LeetCode] 60. Permutation Sequence (0) | 2023.12.29 |
| [LeetCode] 59. Spiral Matrix II (0) | 2023.12.29 |
| [LeetCode] 58. Length of Last Word (0) | 2023.12.28 |